经典项目

2008年深圳市龙岗区1:1000地形图和地下管线数字化动态更新工程

发布时间:2024-01-12访问量: 673次

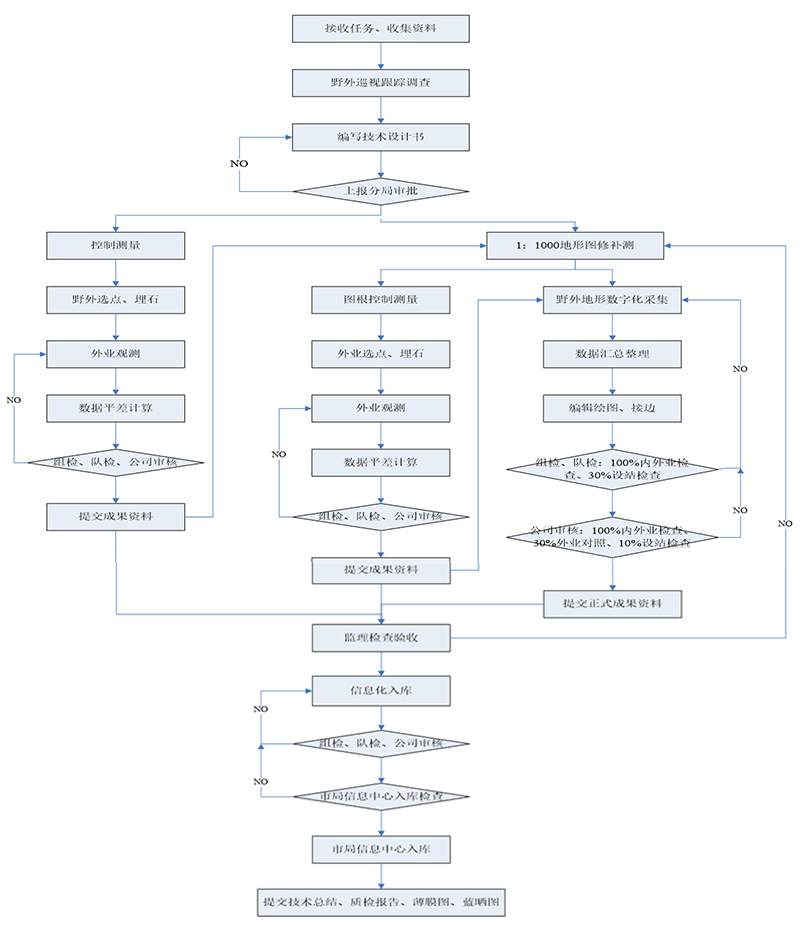
2008年我集团承担了深圳市龙岗区300平方公里范围内的1:1000数字化地形图和地下管线进行连续动态跟踪巡视测量。采用3S先进技术进行外业调查、控制和地形测量,开发了《测绘地理信息成图系统》,实现外业数据采集、内业数据处理与入库一体化作业,采取先进管线探测工艺和高技术标准,解决疑难管线探测难题以及管线测量与地形测量同点位不同精度的技术难题,地下管线与地形测量同步进行数字化动态更新模式进行测量。该项目保证了区域内数字化地形图和地下管线的完整性和现势性,满足城市规划、土地资源管理、房地产产权登记发证、城市市政工程、小区规划设计和管理的需要。

该项目获2012年中国测绘学会优秀测绘工程奖金奖。



图片5

1000地形图和地下管线数字化动态更新工程



电话

0755-83755777
服务热线

微信

二维码扫一扫关注微信
TOP